Steve的理財經
標籤
台股
好友專區
投資心理
定存
房地產
金融詐騙
保險
美股ETF
消費
基金
理財規劃
稅務
程式交易
債券
匯率
網路金融
銀髮理財
ETF
2016年3月14日 星期一
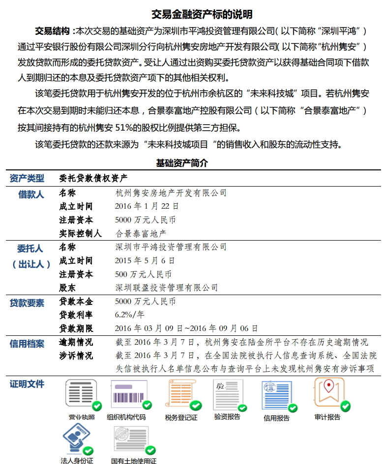
半年期年化6.2%,股權擔保信用等級A-2
沒有留言:
張貼留言
較新的文章
較舊的文章
首頁
訂閱:
張貼留言 (Atom)
沒有留言:
張貼留言